beat365英国官网网站
网站首页
学院概况
学院简介
组织机构
现任领导
领导信箱
党建思政
党建新闻
支部活动
共青团建设
教学科研
学术交流
教学动态
科研动态
实验实训
专业设置
网络空间安全专业
软件工程专业
空间信息与数字技术专业
电子信息工程专业
网络工程专业
通信工程专业
区块链工程专业
招生就业
招生信息发布平台
就业信息发布平台
师资队伍
校企共育
企业介绍
校企成果
学生管理
学生风采
辅导员风采
学籍信息查询平台
ASIIN认证
About ASIIN
Communication Engineering
招生就业
当前位置:
网站首页
>>
招生就业
>>
招生信息发布平台
>> 正文
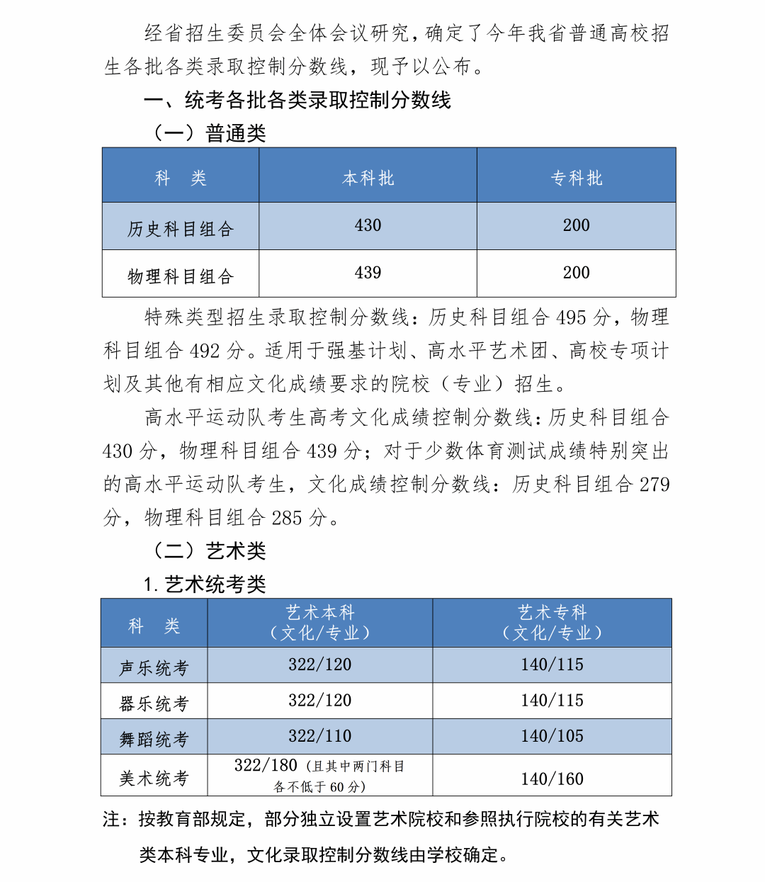
【发布】2023年河北省普通高校招生各批各类录取控制分数线
发布时间:2023-06-26 发布者: 浏览次数:
上一条:
【高考指南】高考考生们,这些“套路”骗局要当心
下一条:
【高考指南】高考后,如何帮助考生调整心态?
河北省教育厅
|
beat365英国官网网站
|
全国征兵网
beat·365(英国VIP认证)官方网站-Best Mobile App 版权所有
技术支持:党委宣传部融媒体中心
冀ICP备14011511号
地址:河北省石家庄市桥西区汇安路39号
学院公众号